尊敬的客戶[
蘭師*],您好!您訂的
[12型臺式電動絞肉機(銅)],已經發貨,貨發
[凱旋物流]單號[
0945872],貨物到達目的地
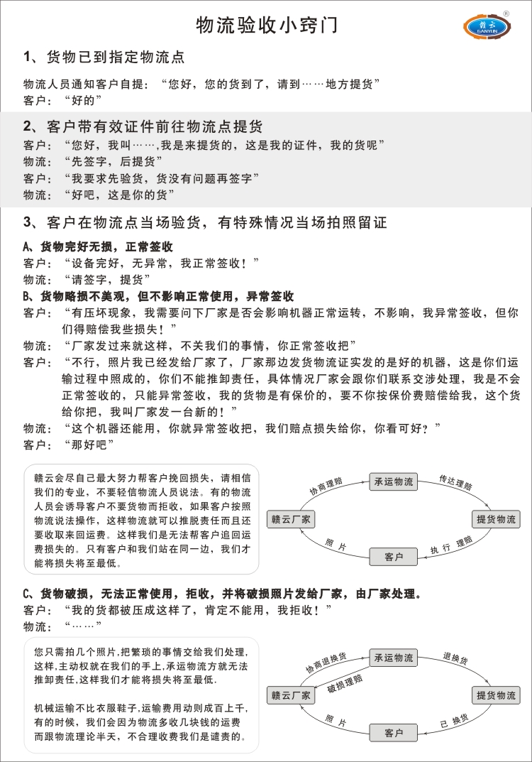
[江西省南康市]為保護客戶隱私,此處不便于透露客戶詳細信息和聯系方式,贛云鄭重承諾,本訂單真實有效,廠家直銷所有正品均有機打保修卡,保修卡內注明所購何物,何時購買,何人購買、保修期限和訂單號等信息,客戶均可在贛云官網查詢該訂單是否真實有效和查詢貨物到達情況。一般貨物到達時,承運物流方會電話通知貨主前往指定地點提取貨物,提貨時請檢查貨物包裝是否完整、有無破損或缺少貨物,
無損簽收,破損拒收,一經發現貨物出現運輸過程中被損壞現象,請當場拍照留證,并第一時間聯系我廠工作人員,我們會即時聯系承運物流處理破損相關理賠事宜和后期補發貨物事宜等。贛云食品機械聯系電話:0797-8373422,400-000-9346。
